Acute myeloid leukemia (AML) is an aggressive hematologic malignancy with poor survival, especially in older patients. Despite high remission rates after chemotherapy, relapse and death are frequent due to persistence of leukemia stem cells (LSCs), which possess properties linked to therapy resistance. Thus, there is an urgent need for a deeper understanding of the unique properties of LSCs.
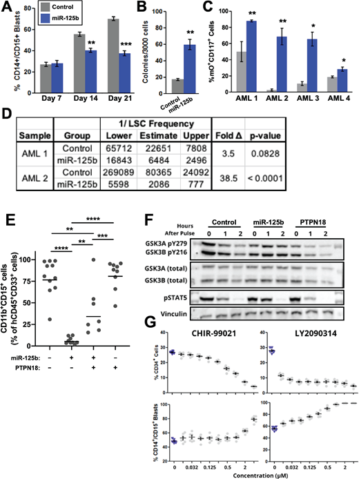
MicroRNAs (miRNAs) are non-coding RNAs that decrease expression of their target mRNAs by post-translational silencing. miRNA profiling of human AML samples fractionated based on LSC activity revealed that miR-125b is expressed at significantly higher levels on cell fractions enriched in LSCs. To evaluate the role of miR-125b in LSCs, expression of miR-125b was enforced in a hierarchical AML model cell line (OCI-AML-8227). miR-125b overexpression (OE) resulted in a significantly lower percentage of CD14+CD15+ differentiated myeloblasts (Figure 1A) and enhanced clonogenic potential in vitro (Figure 1B). Xenotransplantation of four AML patient samples with miR-125b OE revealed a significant increase in the proportion of CD117+ cells, a marker of hematopoietic and leukemic progenitors (Figure 1C). Secondary transplantation of cells harvested from primary engrafted mice at limiting dilution demonstrated a marked increase in LSC frequency with miR-125b OE compared to controls for the two AML samples tested (Figure 1D). Together, these data strongly suggest that miR-125b enhances the self-renewal of LSCs.
To investigate the mechanisms by which miR-125b enhances self-renewal, proteomic analysis of miR-125b-OE Ba/F3 cells as well as in silico target prediction were performed and identified PTPN18 as a top putative target for miR-125b. PTPN18 is a tyrosine phosphatase that has been reported to dephosphorylate auto-phosphorylated kinases such as Her2 and Abl to prevent their activation. To evaluate whether PTPN18 OE can rescue the effects miR-125b on LSCs, we carried out transduction of an AML patient sample with control, miR-125b OE, PTPN18 OE, or both miR-125b and PTPN18 OE vectors followed by xenotransplantation. Similar to previous findings, miR-125b OE alone significantly reduced the frequency of CD11b+CD15+ differentiated myeloblasts. Co-transduction of miR-125b/PTPN18 OE vectors resulted in generation of significantly more CD11b+CD15+ cells compared to miR-125b OE alone (Figure 1E), suggesting that suppression of PTPN18 contributes to miR-125b-mediated enhancement of LSC self-renewal.
To identify putative phosphotyrosines that might be altered through the miR-125b-PTPN18 signalling axis, we performed immunoprecipitation of phosphotyrosines followed by mass spectrometry in miR-125b-OE Ba/F3 cells and identified increased GSK3 tyrosine phosphorylation as a top target. Additionally, miR-125b OE was confirmed to enhance GSK3 tyrosine phosphorylation, whereas PTPN18 OE reduced it (Figure 1F), together strongly suggesting that miR-125b could enhance tyrosine phosphorylation of GSK3 by silencing PTPN18. GSK3A and GSK3B (GSK3A/B) are paralogous genes that share a high degree of sequence homology and belong to the glycogen synthase kinase 3 (GSK3) family. Tyrosine phosphorylation activates the kinase activity of GSK3, whereas serine phosphorylation inactivates it. We recently identified GSK inhibitors as top candidates targeting LSCs in a stemness-based drug screen using OCI-AML-8227 cells (data not shown). Treatment of OCI-AML-8227 cells with two selective inhibitors of GSK3 selectively reduced the proportion of CD34+ cells while concomitantly increasing expression of myeloid markers CD14 and CD15 (Figure 1G).
Overall, our results support an important functional role for PTPN18 and GSK3 in LSC function, and present a potential novel therapeutic target against LSCs. This study highlights the importance of understanding the role of miRNAs and may identify a new druggable vulnerability in LSCs that could lead to the development of new treatment options for AML patients.
Dick:Bristol-Myers Squibb/Celgene: Research Funding. Wang:Trilium Therapeutics: Patents & Royalties.
Author notes
Asterisk with author names denotes non-ASH members.

This feature is available to Subscribers Only
Sign In or Create an Account Close Modal